伟德国际(victor1946)官方网站-Officials Website
站内检索
首页
学院概况
+
学院简介
领导分工
组织机构
联系方式
师资队伍
+
师资概况
高层次人才
教授风采
博士风采
硕士风采
学工队伍
人才招聘
党建思政
+
组织架构
党建工作
思政教育
工会工作
人才培养
+
专业设置
课程建设
培养方案
实验实训
教学管理
两性一度
教学成果
学科竞赛
校企合作
研究生教育
+
通知公告
硕士点简介
硕士导师
伟德国际唯一官网入口
学科科研
+
学科方向
科研成果
学科平台
科研项目
审核评估
+
政策法规
通知公告
工作动态
学生管理
+
学生动态
团学工作
六进公寓
心理健康
日常管理
伟德国际唯一官网入口
招生就业
+
招生工作
就业工作
创新创业
伟德国际唯一官网入口
+
党政管理
教学管理
科研管理
其他制度
就业工作
招生工作
就业工作
创新创业
首页
>
招生就业
>
就业工作
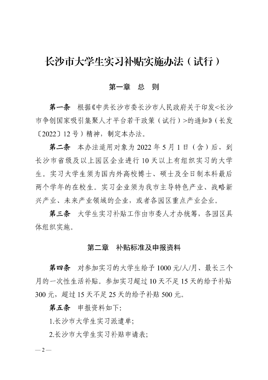
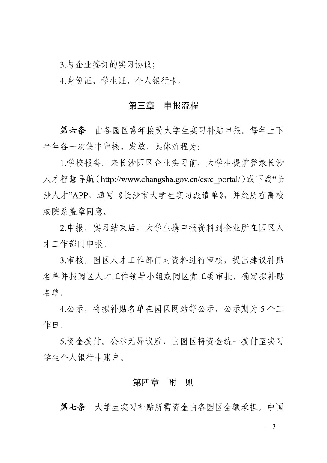
政策知多少|长沙市大学生实习补贴实施办法(试行)
作者:
发布时间:2023-09-01
点击数:
来源:
上一条:
政策知多少|长沙市“四青”人才奖励实施办法(试行)
下一条:
政策知多少|长沙市支持在长高校促进毕业生留长就业实施办法(试行)